一般社団法人 三重県診療放射線技師会

一般社団法人 三重県診療放射線技師会

コンテンツへスキップ
  • 会長挨拶
  • 理事一覧
  • 概要・沿革
  • 定款・規程
    • 基本規定等
      • 定款
      • 総会運営規程
      • 役員選挙規程
      • 表彰及び叙勲等推薦規程
      • 主催と共催並びに協賛及び後援に関する規程
      • 事務所運営規程
      • 事務処理規程
      • 三重県診療放射線技師会事務所使用に関する規程
      • 委員会設置規程
      • 組織規程
      • 学生表彰規程
      • 特定資産取扱規定
    • 金銭が関わる規程
      • 会員および会費等に関する規程
      • 会費免除に関する細則
      • 講師及び原稿執筆謝金の支払に関する規程
      • 研究会・勉強会等の結成ならびに活動助成金に関する規程
      • 賛助会員及び会費等に関する規程
      • 寄付金等の取扱いに関する規程
      • 旅費規程
      • 慶弔規程
  • 助成団体
  • 協賛
  • 関連リンク
お知らせ

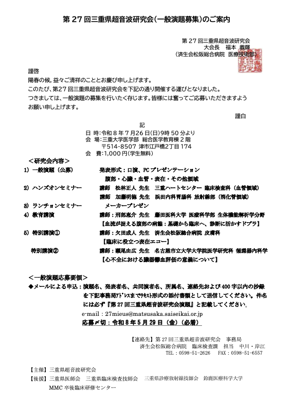
第27回三重県超音波研究会(一般演題募集)

2026年4月2日 mieart_test

第27回三重県超音波研究会
(一般演題募集)

投稿ナビゲーション

前の投稿(一社)三重県診療放射線技師会 学術講演会

Mie Association of Radiological Technologists

  • お知らせ
  • 求人案内
  • 議事録
  • web会誌
  • 会員専用
  • 乳腺ファントム貸出申請
  • 各種申請・届出書
  • 求人案内の掲載依頼
  • お問い合わせ
514-0032
三重県津市中央2-4
三重ビル 502号

一般社団法人
三重県診療放射線技師会
事務局

TEL/FAX
059-225-1491
Copyright © 一般社団法人 三重県診療放射線技師会 All Rights Reserved.
▲